Litio y Alzheimer: Harvard enciende la esperanza, pero ¿cuándo veremos resultados para humanos?

Un estudio de la Harvard Medical School revela el rol crucial del litio endógeno en la salud cerebral. Sin embargo, la brecha entre el laboratorio y el paciente sigue siendo abismal y sin fecha clara.
La comunidad cientÃfica y los millones de afectados por el Alzheimer acogen con una mezcla de esperanza y cautela los recientes hallazgos de la Harvard Medical School, publicados en Nature. Este estudio, que lleva más de una década de investigación, sugiere que el litio, un elemento que el cerebro produce naturalmente, es vital para la protección neuronal y podrÃa ser una clave en la prevención y hasta reversión de esta devastadora enfermedad. No obstante, la euforia inicial choca con una realidad ineludible: los beneficios en humanos aún son una promesa, no una certeza.
El litio endógeno: ¿un defensor olvidado?
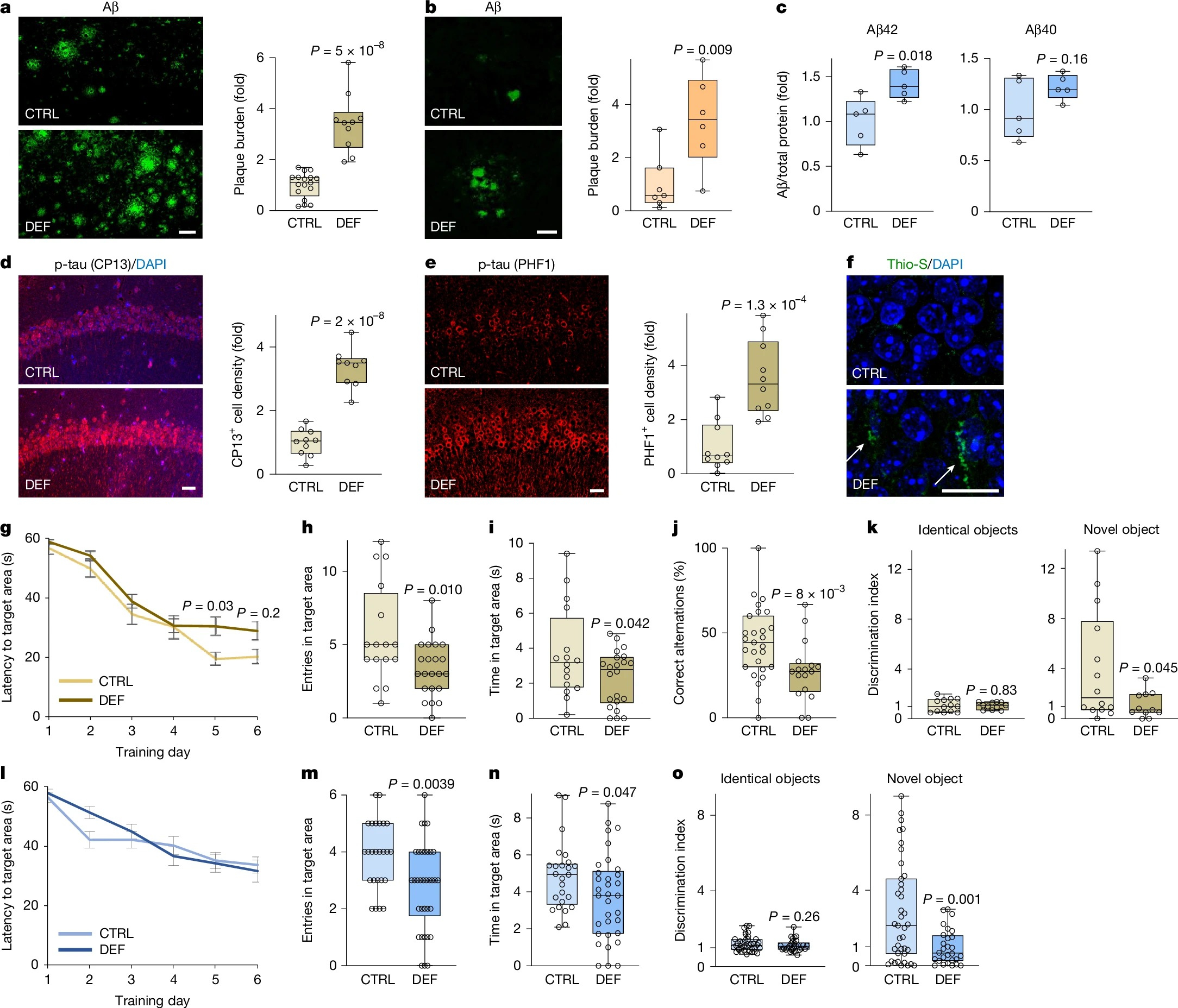
Tradicionalmente conocido por su uso en psiquiatrÃa como estabilizador del ánimo, el litio emerge ahora con una función inesperada y fundamental: la protección intrÃnseca de nuestras neuronas. Los investigadores de Harvard han determinado que este metal, presente de forma natural en el cerebro, disminuye drásticamente en la corteza prefrontal de pacientes con Alzheimer y deterioro cognitivo leve. Esta carencia, identificada entre 27 elementos analizados, se correlaciona directamente con el avance de la patologÃa.
El estudio detalla cómo las temidas placas de beta-amiloide, sello distintivo del Alzheimer, no solo dañan las neuronas, sino que también ‘secuestran’ el litio disponible, privando al tejido cerebral sano de una defensa esencial contra el estrés oxidativo y la inflamación. Sin este guardián mineral, las células cerebrales son más vulnerables, acelerando la degeneración.
Del laboratorio a la incertidumbre clÃnica
Las pruebas en modelos animales, especÃficamente ratones genéticamente modificados para replicar la enfermedad, han arrojado resultados prometedores. La ausencia de litio en la dieta de estos animales aceleró la formación de ovillos de tau y depósitos amiloides, asà como la pérdida de memoria. Inversamente, la administración de orotato de litio no solo previno estas alteraciones, sino que restauró las funciones cognitivas, gracias a su superior distribución cerebral.
Sin embargo, la pregunta que resuena es ineludible: ¿cuándo se traducirán estos éxitos de laboratorio en soluciones para las personas? Los propios equipos de investigación admiten que «la eficacia y seguridad en seres humanos todavÃa carecen de evidencia cientÃfica sólida» y que solo «planean ensayos clÃnicos controlados». Tras más de una década de investigación, la comunidad espera respuestas concretas, no solo planes.
¿Diagnóstico temprano sin tratamiento viable?
Los hallazgos sugieren que la medición de los niveles de litio, ya sea en el cerebro o en la sangre, podrÃa convertirse en una herramienta diagnóstica precoz, capaz de identificar individuos en riesgo antes de la aparición de sÃntomas graves. Esta posibilidad, sin duda valiosa, abre una ventana de oportunidad para futuras intervenciones preventivas. Pero, ¿de qué sirve una detección temprana si el tratamiento basado en estos descubrimientos aún no está validado para humanos?
La investigación, que integra análisis moleculares y secuenciación genómica, ha demostrado que la carencia de litio altera la expresión génica de diversas células cerebrales, un patrón idéntico al observado en el Alzheimer. Esto refuerza la idea de la importancia del litio, pero también subraya la urgencia de avanzar más allá de la correlación y la experimentación animal.
Lo que falta aclarar
- ¿Por qué, después de más de una década de investigación rigurosa, los ensayos clÃnicos en seres humanos para el orotato de litio siguen siendo solo un «plan» y no una fase activa con plazos concretos?
- Si la medición de los niveles de litio se convierte en una herramienta diagnóstica precoz, ¿qué se ofrecerá a los individuos identificados en riesgo, ante la ausencia de un tratamiento validado en humanos basado en estos hallazgos?
- ¿Existe un cronograma público y detallado para la puesta en marcha de estos «ensayos clÃnicos controlados», y qué estrategias se implementarán para garantizar que los resultados lleguen a los pacientes lo antes posible?
- Más allá de la promesa, ¿qué esfuerzos se están realizando para evaluar la accesibilidad y el costo de un potencial tratamiento con litio orotato, pensando en la escala global del Alzheimer?




